- 至誉科技I一张赋能旗舰机型发挥超高性能的存储卡
0评论2021-12-27
- 新品发布丨创四方TAK系列开合式交流电流互感器
0评论2022-01-11
- WTMRO行星式切管机(轨道式切管机)推荐
0评论2024-09-18
- 仙工智能视觉AI解决方案 RoboView
0评论2021-12-17
- 搜博热风式管道风速变送器RS485不锈钢风速传感器耐高温
0评论2022-03-11
- ABB推出获得SIL2认证的新型NINVA™,实现更安全、更简单的温度测量
0评论2024-07-23
- 【新品推荐】控汇智能EAMB-1500 十代工业主板上市
0评论2022-02-18
0评论2021-11-231050
- 德国Effbe 埃福贝橡胶弹簧/弹性体弹簧
0评论2023-06-12
- 埃莫-Platinum String Quartet 高压版运动控制系统
0评论2021-12-16
- 搜博智能声音可调声光报警器喇叭音量接调节12V控制讯响器装置
0评论2022-03-02
- 华杰智控 HJ3203 工业Profinet远程IO模块
0评论2022-01-30
- 倍福自动化新技术:基于PC和EtherCAT的控制技术助您抢占先机,决胜未来!
0评论2023-06-14
- 德国贺德克压力传感器 HYDAC原厂采购现货
0评论2023-06-14
- 皮尔磁:PSS4000头模块芯片升级,算力提升了至少25%
0评论2024-03-21
- 为应对汽车行业内卷 TE Connectivty以智能化直面挑战
0评论2024-07-17
- 台达正式发布物联网双向全通用 I/O控制器——LIOB-594
0评论2021-12-10
- EFFBE膜片工业膜是做什么用的?
0评论2023-06-12
- 卡奥斯发布工业互联网领域首个数字藏品
0评论2022-10-26
0评论2021-11-23909
- TDK推出EIA 2220尺寸的紧凑型CeraLink电容器
0评论2022-03-19
- 英飞凌推出完全集成的新一代OptiMOS POL DC-DC稳压器
0评论2022-11-11
- 英国Pickering公司推出新款单槽PXI和PXIe 1000Base-T1故障注入模块
0评论2022-03-02
- 苏州迅鹏频率信号变送器
0评论2022-03-16
- 滴~您的数字化集成之旅已上线,请系好安全带!
0评论2022-10-26
- 特控 | 邀您品鉴科技与艺术间的碰撞!
0评论2022-01-11
- igus在线商店上新:免维护的转角轴承
0评论2021-12-26
- 大族电机 HANS-E系列有框架外转子力矩电机
0评论2021-11-26
- Temposonics新推出的IO-Link传感器可实现八个位置同时测量
0评论2023-06-27
- e络盟开售新款BeagleBone AI-64单板机
0评论2022-11-11
- 单一模块的 PCB 连接器 har-flex®
0评论2022-03-28
- SICK新品上市 | DLS40增量型编码器
0评论2023-02-17
- 风电齿轮机的无损检测,FLIR VS80有7种探头可选!
0评论2022-10-26
- MK59系列带IO-link接口的T型槽气缸传感器!一体两用
0评论2023-08-08
- EPC与ADI携手推出基于GaN FET的最高功率密度DC/DC转换器
0评论2022-03-19
- 新型igus耐磨线材快速打印出坚固且耐磨损的部件
0评论2021-12-05
- 三菱电机发售“50Gbps DFB激光器”新品 领跑5G
0评论2022-03-28
- 节卡商用协作机器人
0评论2021-12-10
- 罗德与施瓦茨将便携式频谱分析仪的频率范围拓展至26.5 GHz
0评论2021-12-16
- 思特威首次推出集成ISP与TX三合一功能的车载应用图像传感器SC031AP与SC101AP
0评论2021-12-14
- ADI公司推出最新基础模拟nanoPower模块,有效延长空间受限应用的电池寿命
0评论2021-12-15
- 控汇智能 MFC-6800嵌入式工控机
0评论2021-11-04
- 凌华科技推出集成型4轴PCI Express脉冲运动控制卡适用于高要求的机械自动化应用
0评论2022-03-11
- 新品速递|始于3.5mm,比薄更薄——TTC系列信号电涌保护器
0评论2024-01-05
- 创想三维推出年度旗舰Ender-5 S1 重塑桌面级3D打印体验
0评论2022-11-11
- Advanced Energy 全新推出的功率测量仪可提升高精度射频功率系统的准确性和性能
0评论2021-12-17
- 纬湃科技引领800伏电机技术,进一步彰显中国市场地位
0评论2021-12-05
- 以数字化开年,堡盟发布新品:OXM智能型轮廓传感器系列
0评论2022-01-11
- MGS-6910卡轨式工业5G数据通讯网关
0评论2021-12-10
- 艾默生TESCOM系列产品,助力石化高质量发展
0评论2021-11-04
- 震撼上市,米尔电子高端产品MYC-JX8MPQ核心板开启预售
0评论2021-12-15
- 西克新品上市 | ZS36x8 SR版手持条码扫描器
0评论2023-07-06
- 带开关量输出的动态倾角传感器
0评论2023-02-17
- Excelitas公司推出uPAX-3脉冲氙气光源
0评论2022-01-30
- 维控:新品首推 | 这款高性价比的PLC,你值得拥有!
0评论2021-12-10
- 具有OVC III和PD3标准等级:儒卓力提供RECOM 的5W AC/DC转换器系列
0评论2022-01-30
- 德承全新嵌入式工业电脑DI-1100 进驻智能工厂多元应用
0评论2022-02-18
0评论2021-12-01799
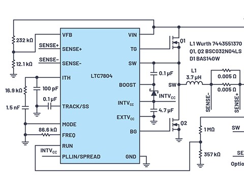
- 面向高效、快速瞬态响应的汽车和工业用品的直通升压控制器
0评论2022-01-11
- 劳易测合作伙伴Pizzato新品上市 | P-Connect 连接网关&P-KUBE Smart 智能手柄
0评论2023-02-17
- RECOM 提供定制化的AC/DC和DC/DC转换器
0评论2022-02-18
- 长江电气:CX6智能光纤传感器
0评论2021-12-10
- 艾默生推出首款专为食品和饮料应用设计的非接触式雷达液位变送器
0评论2021-12-26
- 英飞凌推出新天线调谐器,让5G智能手机拥有超高的数据传输速率、出色的信号质量和更长的电池使用寿命
0评论2022-03-16
- 瑞萨电子推出64位RISC-V CPU内核RZ/Five通用MPU,开创RISC-V技术先河
0评论2022-03-02
- 欢迎体验IO-Link入门套件工具
0评论2022-10-26
- 雷尼绍隆重推出FORTiS™功能安全型封闭式光栅
0评论2021-12-05
- OnRobot推出首款解决方案的软件产品WebLytics,用于协作式应用
0评论2021-12-15
- pSemi推出业界首款支持高达67GHz频段的5G毫米波开关
0评论2022-03-28
- ADI公司宣布推出多协议工业以太网交换机平台
0评论2022-10-26
- 工业「防错检测」新选择!思谋全新VN800智能视觉传感器正式发布
0评论2022-10-26
- 图尔克接口产品家族的信号隔离器产品
0评论2022-01-25
- 【快讯】恩德斯豪斯助力2021中国智慧石油化工论坛
0评论2021-12-16
- 苏州迅鹏一入二出称重变送器
0评论2022-03-02
- 至誉科技重磅推出工业级PCIe 4.0系列固态硬盘,实现全球首款强固型E1.S设计
0评论2022-01-17
- 艾默生新一代企业级软件解决方案助力制造商简化数据管理
0评论2021-12-05
- 新品发布 | 泓格二重化冗余控制器RPAC-2658M
0评论2022-02-18
- 意法半导体发布高集成度超声波发射器,提高手持式扫描仪的影像质量,缩小外形尺寸
0评论2022-10-26
- 西门子发布最新版 NX,将智能设计引入 Xcelerator 解决方案组合
0评论2022-02-18
- SICK EasyRanger的核心功能介绍
0评论2022-10-26
- 博世力士乐新升级交互式软件,提升车间数据透明
0评论2022-10-26
- 意法半导体发布工业智能传感器评估套件
0评论2021-12-17
- 台达推出高阶型多功能电表DPM-C530E系列 协助实现能源管控
0评论2021-12-26
- 为“双碳”按下加速键,汇川技术数字化新产品发布会精彩收官
0评论2022-10-26
- 华杰智控:HJ8500智能工业物联网模块
0评论2022-01-30
- 浩亭携新品Han® HPR单极连接器亮相2022年柏林国际轨道交通技术展览会
0评论2022-10-26
- 微嵌计算机 | SIAF Guangzhou 2022现场直击
0评论2022-03-11
- 研华第四代NVMe SSD超耐久解决方案:SQF930&SQF ER-1产品 工业宽温,强力散热,高效能!
0评论2022-10-26
- ADI公司发布最新低功耗BioZ AFE,大幅缩小BioZ监测设备尺寸
0评论2022-03-11
- 5W小体积、高性价比AC/DC模块电源 ——LD05-23BxxR2P系列
0评论2022-01-11
- 帝尔电子,可自由选择输出接口的传感器
0评论2021-12-15
- 圆形交通禁令标志牌 太阳能限高标志牌 全透式发光标志牌厂家
0评论2023-06-26
- 企业发生电压暂降的“安全之马”—— DySC 动态电压暂降补偿器
0评论2022-10-26
- 智能水资源遥测终端、水文遥测终端RTU、数据远程遥测终端
0评论2022-01-17
- 远程I/O中继盒ADIO系列——Autonics IO-Link,智能解决方案的开始
0评论2023-02-17
- Vecow超恩科技|超恩推出第12代英特尔工作站等级无风扇嵌入式系统
0评论2022-01-11
- 西克精品归来 | 电容式接近传感器
0评论2022-10-26
- Aerotech 推出第二代纳米定位平台
0评论2022-03-28
- LMI Technologies 发布新一代智能视觉加速器,为业内领先的3D智能传感器再提速
0评论2022-01-24
- 新品发布丨”JAKA Pro“系列 更可靠 更专业 更高效
0评论2022-02-18
- 英威腾光伏新品来袭 : 全新升级XG系列三相并网逆变器重磅发布
0评论2021-12-26
- 明纬新品:N78xx系列:1A超小高效交换式DC-DC稳压器
0评论2021-11-04
- 魏德米勒物联网网关:适用于所有物联网应用的全能产品
0评论2021-12-05
- OPT(奥普特)2D尺寸测量传感系统上市!
0评论2023-02-17
- SmartRay 发布新款MICO焊缝检测传感器
0评论2022-10-26
- 艾讯科技推出网络影像录像与安全监控专用无风扇高效能嵌入式车载平台UST510-52B-FL
0评论2021-12-15
- 新品推荐:华北工控搭载RK3588芯片的AIOT主板SOMB-6581A
0评论2023-02-17
- 皮尔磁:可配置安全控制系统在灌装行业的应用
0评论2022-10-26
- 高性能Micro ATX工业主板 支持丰富的嵌入式应用
0评论2021-12-31
- 至誉科技 实力认证
0评论2021-12-16
- 皮尔磁:PNOZmulti 2的FSoE主站模块即将上市
0评论2023-09-14
- 着眼全屋智能发展新风向,华北工控持续开发嵌入式AI产品
0评论2023-02-17
- L-com诺通推出新型高保持力USB 3.0 ECF转接头/耦合器,以防止意外断连
0评论2021-12-21
- JAI推出新款810万像素紫外线相机
0评论2022-11-11
- 研华首款横向MXM工业主板AIMB-288E!搭载12代Intel处理器,小尺寸高算力,加速边缘计算
0评论2022-11-11
- 东芝推出业界最小封装类型之一[1]的4-Form-A电压驱动光继电器,进一步减小半导体测试仪的尺寸
0评论2021-12-17
- 山西雾天公路行车安全诱导装置生产厂家 智能太阳能尾迹灯价格
0评论2023-05-13
- 瑞萨电子发布内置视觉AI加速器的RZ/V系列器件,实现精确图像识别与多摄像头图像支持
0评论2022-11-11
- 气泡检测,堡盟PAD20有妙招
0评论2022-03-28
- 上海兆越:Cronet CC-4526 100G核心交换机
0评论2021-12-10
- ATI全新设计,机器人工具快换装置 QC-29
0评论2022-11-11
- 苏州迅鹏高精度电阻隔离器
0评论2022-03-16
- 艾讯科技第3代可扩充处理器4U机架式GPU工作站iHPC300强化人工智能及深度学习领域
0评论2021-11-04
- 研华无线电子纸EPD-660/662新品发布,实现智慧医疗数字化显示
0评论2022-03-11
0评论2021-11-28760
- JUMO MIDAS S22 Ex 防爆区域用紧凑型压力变送器
0评论2021-12-02
- 亮度再创新高,艾迈斯欧司朗推出新款汽车前照LED
0评论2021-12-15
- 金升阳 | 适用于智能家居的塑料导轨电源—LI100-20BxxPR3系列
0评论2022-11-11
0评论2021-11-23759
- 凌华科技推出全新 MCM-216/218 边缘DAQ数据采集解决方案
0评论2021-12-05
- 集智达政务系统网络信息安全解决方案
0评论2021-12-17
- led发光路锥 充电式led路锥价格
0评论2023-06-26
- 速度↑20%,高速高精!埃斯顿全新一代小负载多关节机器人重磅发布
0评论2023-02-17
- 大陆集团助力造车新势力,提供行业领先的多传感器融合软硬件系统解决方案
0评论2022-10-26
- 出色的坚固性:堡盟推出适用于移动机械的新型UF401V超声波传感器
0评论2024-07-17
- 图尔克 直线位移传感器带IO-Link+COM3
0评论2021-12-31
- 奥林巴斯工业视频内窥镜 用途广泛功能齐全
0评论2022-11-11
- 施迈赛 | SIAF Guangzhou 2022现场直击
0评论2022-03-11
- 欧特克 AutoCAD 2022 震撼面世,以先进的设计能力重塑无限可能
0评论2021-12-26
- SICK安全激光扫描仪microScan3 Pro I/O新品上市
0评论2021-12-10
- 瑞萨电子面向下一代电子电气架构中不断发展的小型应用,推出全新车用执行器和传感器控制MCU
0评论2021-12-17
- 分体式太阳能警示灯 红蓝四灯爆闪灯 led交通警示灯
0评论2023-06-26
- 秦皇岛太阳能雷达测速标志牌生产厂家
0评论2023-05-08
- 特斯拉机器人带来全球首秀 未来人形机器人数量将会达到百万台量级
0评论2022-10-26
- JAI揭晓全新搭载索尼Pregius S传感器
0评论2022-11-11
- Moxa 推出 IEC 61850 网关,简单安全适用于变电站
0评论2022-03-19
- 村田制作所:与米其林联合开发即使在轮胎内部也能实现稳定通信且高度耐用的RFID模块
0评论2021-12-14
- 新一代易动-超越系列微模块数据中心,即将登场!
0评论2022-11-11
- igus轻型iglidur工程塑料直线轴承提高生产效率
0评论2021-12-05
- ABB重磅推出ABB Ability™ eMine,加快矿山电气化转型步伐
0评论2021-12-05
- 西门子推出数据驱动型 Questa Verification IQ 软件,助力集成电路验证
0评论2023-02-17
- 华北工控可提供嵌入式产品支持,搭建智慧园区可视化管理平台
0评论2022-03-28
0评论2023-07-24750
- 生产效率可提升20%以上,我国首个海洋油气装备制造“智能工厂”投产
0评论2022-10-26
- 意法半导体车门区和后窗控制器增加电动后备箱/尾门功能
0评论2022-03-11
- 800V超快充时代,美的工业技术重新定义车用电动压缩机
0评论2022-10-26
0评论2021-11-23748
- 投入使用指日可待:“驾驶规划器”软件创新助力实现高度自动驾驶
0评论2021-12-15
- 精进智能制造 施耐德电气Lexium Cobot协作机器人加速制造业升级
0评论2023-08-23
- 欧姆龙开关电源S8VK-WA 2000W:低功耗控制柜设计,助力实现碳中和
0评论2023-08-03
- 新品发布:赋能数据全流程,讯能集思揭幕“零IT”革命
0评论2022-10-26
- 图尔克 支持IO-LINK 的M8/M12电容式传感器
0评论2022-01-17
- 坚固耐用的电感式传感器可测量风力涡轮机叶片的旋转速度
0评论2023-07-28
- 新品发布丨”JAKA Pro“系列 更可靠 更专业 更高效
0评论2022-02-18
- 新款 10GigE 相机丰富了 Teledyne 的 Genie™ Nano 产品系列
0评论2022-11-11
- 1秒极速对焦,全温段不虚焦!艾睿高性能红外热成像机芯FTⅡ S发布
0评论2023-09-08
- 思特威闪耀亮相2021 CPSE,同期新品发布会圆满落幕!
0评论2021-12-31
- 科研行业的好消息!低成本的FLIR A50/70研发套件全面上市啦~
0评论2021-12-16
- 数控机床遭遇问题?这里有一份干货!
0评论2021-12-31
- 实用、易用是关键 研华轻量级网关ECU-1051E 让智能运维更省心
0评论2021-12-05
- 灵动科技“Pick2Go”人机协作柔性拣选:一半投资,两倍效率
0评论2021-12-17
- 辅朗光学激光防护板面世,我国激光防护产品市场再添力作
0评论2022-10-26
- Allegro推出用于混合动力发动机平台的全新革命性巨磁阻曲轴和凸轮轴传感器
0评论2022-03-19
- 威刚发布 ISSS31AP 2.5 工业级固态硬盘:最大 4TB,3000 次 P/E
0评论2021-12-31
- 盛相科技:Sizector®3D相机拍摄效果合辑(二)
0评论2022-01-24
- 研华推出iBMC带外管理解决方案 减少IoT边缘端远程管理的系统停机时间
0评论2021-12-05
- 新品速递|带IO-Link接口的全新雷达液位传感器LW2720
0评论2022-03-16
- 博大电源推出新款2xMOPP的医疗 DC/DC 转换器MPQ60W
0评论2021-11-04
- 康佳特推出全新10款搭载第12代英特尔酷睿处理器的COM-HPC和COM Express计算机模块
0评论2022-01-11
- 新一届转换器天花板,UT-8890
0评论2021-11-26
- 雅特力发布超高性能AT32F435/437系列Cortex -M4 MCU
0评论2021-12-14
- 斩获Good Design的新款KR DELTA即将登场
0评论2022-10-26
0评论2021-12-01736
- 新产品发布:华北工控基于RK3568芯片的主板EMB-2580
0评论2022-10-26
- 10月12-15日,菲力尔与你相约在北京国际消防设备展
0评论2021-12-16
- 康佳特扩展基于第13代英特尔酷睿处理器的COM-HPC计算机模块产品系列-推出具备LGA插槽的高端版本
0评论2023-02-17
- 水表智能化率提速 行业集中度不断提高
0评论2021-11-03
- ABB携手Zume加速一次性塑料包装转型
0评论2021-12-20
- 新品发布 | Beckhoff Vision:自主设计硬件产品系列与 TwinCAT Vision 相辅相成
0评论2022-10-26
- 【新品首发】LS电气XGI-CPUZ隆重上市,更智能/更强大/更稳定,真正实力派!
0评论2022-10-26
- 华杰智控的HJ8300智能工业物联网模块
0评论2021-12-27
- 红狮控制上新预告|准备好迎接新一代面板仪表了吗?
0评论2021-12-16
- igus开发出首款通过干燥无尘室认证的机器人供能系统
0评论2024-07-01
- 施耐德电气在华推出可扩展的EcoStruxure机器专家数字孪生软件 引领设备全生命周期管理革新
0评论2022-10-26
- 全新FLIR VS290 :狭窄区域检测专用“神器”,更多探头帮您解锁新场景!
0评论2022-03-02
- 金泰克抢先发售DDR5 8GB内存 填补市场空白
0评论2022-01-24
