分享好友 资讯首页 频道列表

电流体直写载细胞纤维技术,直接将负载活细胞打印在定向的微尺度纤维中

2021-11-05 13:347550

骨骼肌在人体的运动和其他动态活动中起着至关重要的作用。为了治疗关键的容积性肌肉缺损,现有研究使用自体肌肉组织植入物手术移除坏死或受损肌肉组织以增强愈合潜力。然而,由于骨骼肌在生理学上具有一种肌肉纤维束和血管平行排列的结构,由于肌纤维结构组织和相关血管形成的可控性有限,导致再生效率低,传统治疗往往无效。
      为此,来自Sungkyunkwan University的GeunHyung Kim课题组提出一种电流体直写载细胞纤维技术,可以直接将负载的活细胞打印在定向的微尺度纤维中,诱导成肌细胞沿打印方向生长,相关论文:Electrohydrodynamic-direct-printed cell-laden microfibrous structure using alginate-based bioink for effective myotube formation发表于Carbohydrate Polymers。
       本研究展示了一种基于海藻酸盐的生物墨水和新的生物制造方法,以获得具有机械稳定性和可定向的微纤维状载细胞复合结构,可有效地诱导骨骼肌组织工程,用于芯片肌肉或恢复体积肌肉缺损的结构。

首先研究人员设计了一种带辅助电极的喷嘴,相比单一针尖具有更均匀分布的电场。打印材料采用由C2C12载于成肌细胞的海藻酸盐/PEO/纤维蛋白生物墨水组成,在合适的电直写打印条件下喷射载细胞水凝胶并沉积在接地板上,组成设计的载细胞微纤维结构,如图1。

图1 A)喷嘴电场模拟;B)载细胞电直写凝胶纤维过程


为了顺利进行电直写打印,研究人员对不同组分的生物墨水进行了评估,并最终确定合适的组分配比,纤维状态稳定并且直径在20μm以内,如图2。

图2 混合不同纤维蛋白组分的生物墨水的各项性能指标


研究人员进一步探索适合的打印参数,包括施加的电场、喷嘴距离、打印速度,各项参数的影响结果如图3。最终选择电场强度为0.15kV/mm,喷嘴距离45mm,打印速度40mm/s的参数来制备载细胞微纤维支架。

图3 各类参数下的电直写效果


为对比电直写载细胞纤维与传统的细胞静电纺丝,研究人员测试了生物墨水在不同电场强度下的细胞活力,如图4。根据实验结果,0.15 kV/mm的电场可以使细胞保持较高存活率,并且纤维成型较好,因此选择该参数制备单轴排列的载细胞微纤维结构。对比传统细胞静电纺丝,电直写能更好地在指定部位沉积,减少损耗,并且由于纤维沉积密集,电直写纤维的细胞数量明显高于传统细胞静电纺丝。另外,在细胞活力、细胞增殖率上,电直写纤维都要优于细胞静电纺丝,力学性能也更接近天然肌肉特性。

图4 电直写细胞纤维与传统细胞静电纺丝对比。A)细胞存活率;B)扫描图像;C)纤维直径;D)细胞数量;E)细胞增殖率;F)力学性能


研究人员进一步对比了传统挤出式生物3D打印、传统细胞静电纺丝、电直写载细胞纤维在体外的细胞表征,结果如图5。挤出式生物3D打印纤维上肌球蛋白重链(MHC)的形态是随机的;而传统细胞静电纺丝和电直写载细胞纤维则由于超细纤维形态而呈现出定向排列。但是排列的细胞只覆盖在传统静电纺丝组的表面,而细胞在电直写纤维上以束状相互连接。这种有效的细胞排列可以同时具有高细胞密和适当的机械性能,并具有定向性能。其他的定量结果也表明电直写载细胞纤维有利于成肌细胞的排列和分化,促进了肌源性分化和成熟肌管。因此,研究人员使用电直写载细胞纤维进行C2C12成肌细胞与HUVECs的共培养。

图5 传统挤出式生物3D打印、传统细胞静电纺丝、电直写载细胞纤维在体外的生物性能表征


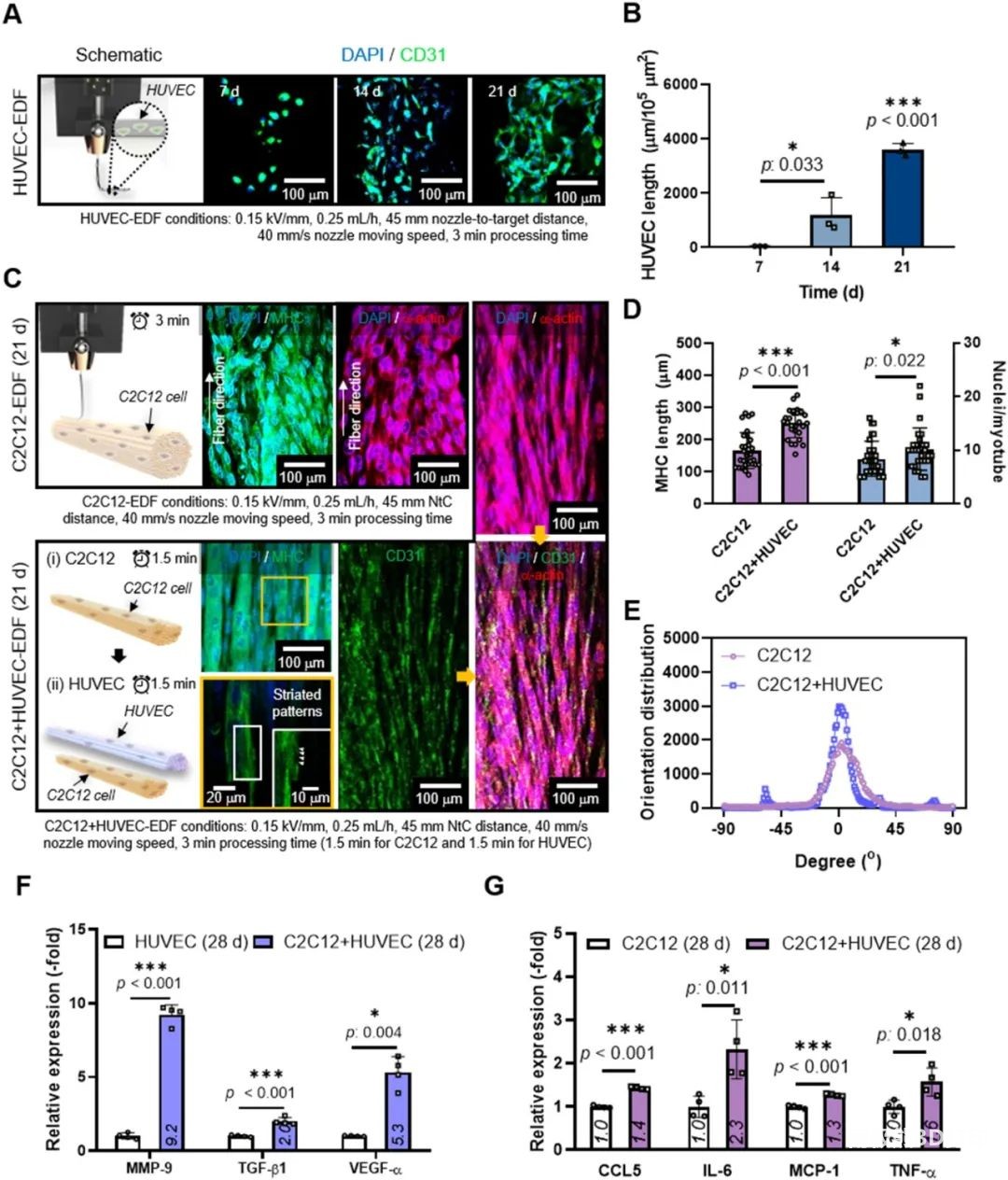
接下来研究人员对HUVECs负载结构对共培养结构致肌活性的影响进行了研究,图6。结果证实C2C12与HUVECs共培养有利于肌肉组织再生。在使用C2C12和HUVECs制备复合纤维结构之前,测试了HUVECs在电直写工艺下的细胞活力和纤维形态(0.09-0.21 kV/mm),根据结果,最终选择了0.15 kV/mm的参数来制作载HUVECs的纤维结构。

图6 (A) C2C12和HUVEC共培养染色图像。(B) 共培养细胞的相对基因表达。(C) 0.09-0.21 kV/mm电场制备的HUVEC负载纤维原位活/死图像


如图7(a)所示,制备了负载HUVECs的电直写载细胞纤维(HUVEC-EDF),如图7(A),这表明该制备工艺和微环境可以支持HUVECs生长。然后制备了负载C2C12的纤维(C2C12- EDF)和负载C2C12/ HUVECs的复合纤维(CH-EDF),并比较了体外细胞活性,图7(C)。根据相关细胞因子的表达检测结果分析,由于生物物理和生化信号的协同作用,负载C2C12/ HUVECs的微纤维复合物结构能够高效地再生肌肉组织。

图7 负载HUVECs、负载C2C12、复合纤维成肌效果对比


最后,为了评估肌肉缺损的再生能力,如图8,采用电直写载细胞纤维工艺,用脂肪干细胞(ASCs)和HUVECs构建肌肉结构(AH-FS)。使用GelMA和3D打印工艺作为对照,制造载ASC的常规结构(A-CS)。经过对比,AH-FS组显著诱导肌再生,这些在体内的结果代表了细胞负载纤维结构治疗容积性肌肉损失(VML)的潜力。

图8 胫骨前肌(TA)缺损及再生结构植入示意与对比结果


总结,该研究提出了一种新的电直写载细胞水凝胶纤维的工艺,能够制造高度定向的含细胞微纤维。与细胞静电纺丝工艺不同,该方法提供了具有合理力学性能和较高细胞密度的微纤维结构,成功实现了显著的细胞生长和肌源性分化。该研究揭示了一种新的电流体动力打印的可能性,制造具有定向效果的细胞负载微纤维结构,用于肌肉组织再生。

免责声明:

本网转载并注明自其它来源(非智能装备网)的作品,目的在于传递更多信息,并不代表本网赞同其观点或和对其真实性负责,不承担此类作品侵权行为的直接责任及连带责任。其他媒体、网站或个人从本网转载时,必须保留本网注明的作品第一来源,并自负版权等法律责任。如涉及作品内容、版权等问题,请在发布之日起十五天内与本网联系,否则视为放弃相关权利。

反对 0
举报 0
收藏 0
打赏 0
评论 0

相关资讯