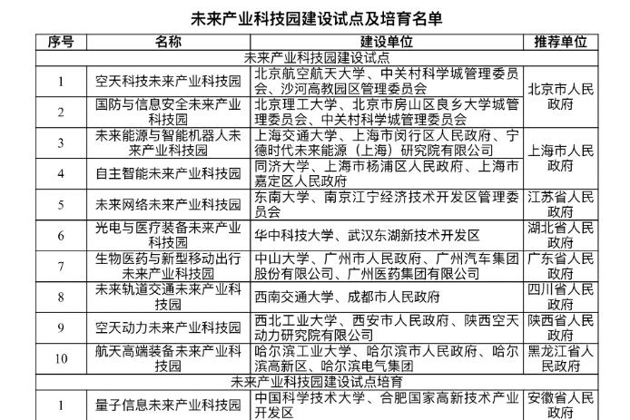
·科技部、教育部同意北京空天科技未来产业科技园、上海未来能源与智能机器人未来产业科技园等10家作为未来产业科技园建设试点,安徽合肥量子信息未来产业科技园作为建设试点培育。
科技部、教育部近日发布关于批复未来产业科技园建设试点的函,同意北京空天科技未来产业科技园、上海未来能源与智能机器人未来产业科技园等10家作为未来产业科技园建设试点,安徽合肥量子信息未来产业科技园作为建设试点培育。

未来产业科技园建设试点和培育名单。图片来源:科技部
10家未来产业科技园建设试点中,上海的未来能源与智能机器人未来产业科技园和自主智能未来产业科技园入围。其中,未来能源与智能机器人未来产业科技园的建设单位为上海交通大学、上海市闵行区人民政府、宁德时代未来能源(上海)研究院有限公司;自主智能未来产业科技园的建设单位为同济大学、上海市杨浦区人民政府、上海市嘉定区人民政府。
11月23日,上海市政府举行新闻发布会,介绍《上海打造未来产业创新高地发展壮大未来产业集群行动方案》相关情况并回答记者提问。上海市科委二级巡视员陈宏凯表示,围绕《行动方案》的实施,上海市科委将按照科技部、教育部的统一部署,支持高水平研究型大学与所在区政府和领军企业协同,依托国家大学科技园,试点建设未来产业科技园。 上海交大正联合闵行区、宁德时代等,筹备建设未来能源与智能机器人产业科技园,同济大学将联合杨浦区、嘉定区、上汽、百度等建设自主智能未来产业科技园。市科委将支持更多市属高校联合所在区开展相关建设试点。
11月28日发布的《科技部 教育部关于批复未来产业科技园建设试点的函》表示,建设未来产业科技园是国家前瞻布局未来产业的重要举措。该函对相关责任主体分别提出要求:
各有关地方要支持高水平研究型大学、地方政府(或国家高新区)和科技领军企业协同,着眼未来产业重点方向,依托高校优势学科,以国家大学科技园为基础,以完善体制机制为重点,培育引进高层次科技领军人才和创新团队,探索“学科+产业”的创新模式,提升科技成果转化和孵化专业化能力,构建未来产业应用场景,加快集聚人才、技术、资金、数据等创新要素,打造未来产业创新和孵化高地,引领新时期国家大学科技园升级发展。
各有关高校要进一步深化相关体制机制改革,实施有组织的科研,提高科技成果转化和产业化水平,加快推进赋予科研人员职务科技成果所有权或长期使用权、科技成果评价、高校专业化国家技术转移机构建设、科技成果转化单列管理等改革试点,发挥未来产业科技园建设试点牵头主体作用。
各试点未来产业科技园要建立大学、地方政府(或国家高新区)、科技领军企业共商共建共有的机制,将引进和培养科技领军人才和创新团队作为重要任务,把构建未来产业创新创业生态作为科技园建设的核心,积极探索多学科交叉融合,从基础研究、技术开发到成果转化与孵化的融合创新体制机制,加快突破一批未来产业重点方向关键核心技术,孵化一批具有未来产业特征的高成长性科技型中小企业,培育一批多学科交叉融合的未来产业创新创业人才。自2023年起,各试点单位每年11月底前向科技部、教育部报送试点工作总结。
该函表示,科技部、教育部将建立试点工作专家组,协调督促试点工作深入推进,研究解决试点中存在的问题,及时总结试点工作经验并适时扩大试点范围。