目标
本次实验旨在研究简单跨阻放大器的输入级配置。
背景信息
跨阻放大器输出的电压与输入电流成比例。跨阻放大器通常被称为互阻放大器,尤其是半导体制造商喜欢这样叫。在网络分析中,跨阻放大器的一般描述是电流控制的电压源(CCVS)。
反相跨阻放大器可由传统运算放大器和单个电阻器构成。电阻器连接在运算放大器的输出和反相输入之间,同相输入连接到地。这样,输出电压便与反相输入节点处的输入电流成比例,随着输入电流的增加而减小,反之亦然。
本次实验活动探究一种交替差分输入结构,它能够产生固有的低输入阻抗(电流输入),而在ADI公司 6月学子专区实验和 7月学子专区实验(MOS)中探究的电压差分对则与此相反,其输入阻抗相对较高。完整的转换放大器可能需要添加更多增益级和一个输出驱动器级。
材料
● ADALM2000 主动学习模块
● 无焊面包板
● 跳线
● 三个1 kΩ电阻
● 两个2.2 kΩ电阻
● 一个47 kΩ电阻
● 两个10μF电容
● 两个NPN晶体管(2N3904或SSM2212)
● 两个PNP晶体管(2N3906或SSM2220)
说明
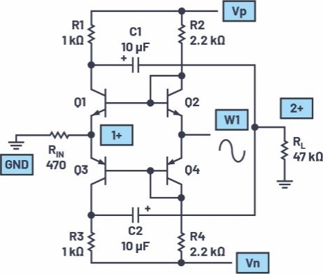
与ADALM2000(ADI公司)相连的电路及连接如图1所示。NPN晶体管Q1和Q2以及PNP晶体管Q3和Q4应从VBE匹配最佳的可用器件中选择。在同一封装中制造的晶体管,例如SSM2212、SM2220或CA3046,往往比单个器件匹配得更好。探究本电路的工作原理时,示波器输入1+可以连接到Q1和Q3发射极的连接点,或连接到Q1或Q3的集电极。位于Q1和Q3的发射极连接点的电流输入节点是标称低阻抗,因此它可以从电流源驱动。ADALM2000的AWG输出更像电压源。因此,1 kΩ电阻RIN用于将AWG1的电压输出转换为电流(IIN = VIN/1 kΩ)。

图1.电流驱动的跨阻放大器输入级

图2.面包板电路上的电流驱动跨阻放大器输入级
硬件设置
第一个波形发生器W1配置为1 kHz正弦波,峰峰值幅度为800 mV,偏移为0。示波器的通道1应连接为显示第一发生器的输出,通道2应设置为显示输出信号(每格40 mV)。
程序步骤
配置示波器以捕获所测量的两个信号的多个周期。使用LTspice®的波形示例如图3所示。

图3.电流驱动的跨阻放大器输入级的波形
观测RL的输出,其为Q1和Q3的集电极信号交流耦合的和。测量从AWG1输出到RL的电压增益,并将其与计算值进行比较。观测电流输入节点(1+,Q1和Q3的发射极在此连接)处的信号的电压幅度。基于该幅度计算放大器的输入电流幅度(RIN两端的电压除以RIN)和有效输入电阻。将这些值与计算值进行比较。
配置电压驱动
附加材料
● 一个470 Ω电阻
说明
现在将输入重新配置为电压驱动。用470 Ω电阻替换RIN,另一端接地,如图4所示。断开Q2和Q4的发射极与地的连接,并断开其与AWG1输出的连接。

图4.带尾电流源的差分对
硬件设置
第一个波形发生器W1配置为1 kHz正弦波,峰峰值幅度为800 mV,偏移为0。示波器的通道1应连接为显示第一发生器的输出,通道2应设置为显示输出信号(每格80 mV)。

图5.面包板电路上的电压驱动跨阻放大器输入级
程序步骤
配置示波器以捕获所测量的两个信号的多个周期。使用LTspice的波形示例如图6所示。

图6.电压驱动的跨阻放大器输入级的波形
观测RL的输出,其为Q1和Q3的集电极信号交流耦合的和。测量从AWG1输出到RL的电压增益,并将其与计算值进行比较。观测电流输入节点(1+,Q1和Q3的发射极在此连接)处的信号的电压幅度。基于该幅度计算放大器的输入电流幅度(RIN两端的电压除以RIN)和有效输入电阻。将这些值与计算值进行比较。
在该电压驱动配置中,为了测量输入驱动器(W1)需要提供的电流,应插入1 kΩ电阻与AWG1(以及Q2和Q4的发射器)串联。横跨1 kΩ电阻连接差分通道1示波器输入1+、1-。当AWG1以±400 mV摆幅摆动时,观测此电压并计算电流。
问题:
● 说出定义跨阻放大器的主要特性。
● 您能否指出采用此类电路的一些应用?您可以在学子专区 论坛上找到答案。
作者简介
Doug Mercer于1977年毕业于伦斯勒理工学院(RPI),获电子工程学士学位。自1977年加入ADI公司以来,他直接或间接贡献了30多款数据转换器产品,并拥有13项专利。他于1995年被任命为ADI研究员。2009年,他从全职工作转型,并继续以名誉研究员身份担任ADI顾问,为“主动学习计划”撰稿。2016年,他被任命为RPI ECSE系的驻校工程师。
Antoniu Miclaus现为ADI公司的系统应用工程师,从事ADI教学项目工作,同时为Circuits from the Lab®、QA自动化和流程管理开发嵌入式软件。他于2017年2月在罗马尼亚克卢日-纳波卡加盟ADI公司。他目前是贝碧思鲍耶大学软件工程硕士项目的理学硕士生,拥有克卢日-纳波卡科技大学电子与电信工程学士学位。
(采编:www.znzbw.cn)








