引言
LT8710 是一款多功能 DC/DC 控制器,该器件支持升压、SEPIC、反相或反激式配置,并且广泛用于汽车和工业系统。LT8710 具备的特性使其能够在高阻抗电源的应用、或者必须限制输入电流的应用中使用。例如,工业厂房和仓库中的长电源线增加了明显的输入源电阻以及从转换器至负载的显著电压降。当设备重新安置时该数值会发生变化,因而使稳压进一步复杂化。太阳能电池板也具有一个高输入阻抗,以及一个峰值功率输出和窄电压范围。本设计要点以锂离子电池充电器为例说明了 LT8710 怎样解决高阻抗和电流受限输入电源的问题。
电路说明和功能
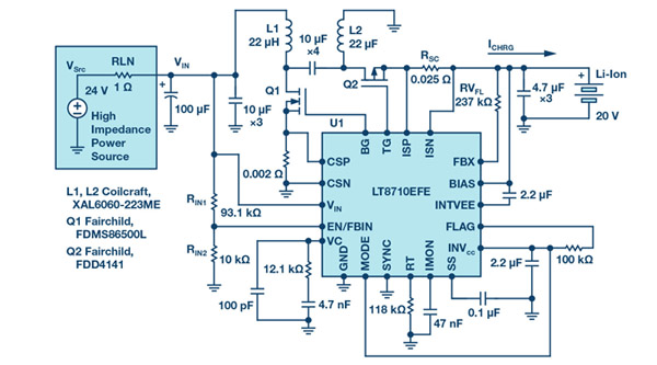
图 1 示出了一款充电器解决方案,适用于便携式电动工具中常用的 20 V 锂离子电池。电压源 VSRC 为 24 V,通过一根高阻抗电源线(电阻器 RLN ),在充电器输入端子上产生电压 VIN。该电压源可被视为一个通用型 12 V 太阳能电池板,具有 22 V 至 24 V 开路电压和 18 V 至 19 V 最佳工作电压。此充电器基于一种同步非耦合式 SEPIC 拓扑,并受控于 LT8710。功率链路由分立式电感器 L1、L2,晶体管 Q1、Q2,介于电感器之间的去耦电容器、和输入 / 输出滤波器构成。电阻器 RSC 设定 2 A 的充电电流 ICHRG;电阻器 RV(FL) 设定 21 V 的浮动电压。电阻分压器 RIN1/RIN2 设定输入电压调节水平 (在本例中为 18.6 V)。

图 1。LT8710 锂离子电池充电器的电原理图 (在高阻抗输入线路中)。
图 2 示出了该充电解决方案随时间变化的功能状况。当 VIN 和电源电压 VSRC 高于 19 V 时,基于 LT8710 的 SEPIC 将锂离子电池充电至设定的 2 A ICHRG。当 VSRC 降至 20 V 以下时,VIN 的数值也会相应降低。当 VIN 达到输入电压调节水平时,LT8710 减小充电电流 ICHRG 以维持 VIN在输入电压调节电压(18.6V),甚至在 VSRC 继续下降的情况下也不例外。横轴代表归一化时间,其可以是“小时”(对于太阳能电池板)、或者“分钟”或“秒”(对于复杂工业系统中的电源)。

图 2。充电电流 (ICHRG) 与电压电源 (VSRC) 和充电器输入端子电压 (VIN) 的函数关系曲线图。
另一种控制转换器输出电流的方法是根据 LT8710 的输入即监视从 IMON 引脚引出的电容器的电压,选择合适的电阻器 RSC 以在最大电流条件下提供一个接近 50 mV 的电压。在 IMON 电容器两端反射一个对应电压。如果没有电流流动,并且 ISP 和 ISN 引脚两端的电压为零,则 IMON 电压大约为 0.616 V。倘若 ISP–ISN 电压为 50 mV,那么它将 IMON 电压反射为 1.213 V。可采用我们的演示电路 DC2067A 和对应的 LTspice® 模型对该特性以及很多其他特性进行评估。
结论
LT8710 是一款灵活的多功能控制器,可支持同步 SEPIC、升压、和反相转换器拓扑。除了宽的输入电压和开关频率范围外,该器件还拥有先进的特性,例如:根据输入电流或电压调节输入电压和输出电流的能力。这些特性使 LT8710 非常适合工业、太阳能电池板系统和其他电流受限的应用。
作者简介
Victor Khasiev 是 ADI 的一名高级应用工程师。Victor 在电力电子 (包括 AC/DC 和 DC/DC 转换) 方面具备丰富的经验。他拥有两项专利,并撰写了多篇有关 ADI 半导体器件应用于汽车和工业应用的文章。这些文章涉及升压、降压、SEPIC、正压至负压、负压至负压、反激式、正激式转换器、和双向备份电源。他的专利为高效功率因数校正解决方案和先进栅极驱动器方面。Victor 乐于为 ADI 客户提供支持,解答有关 ADI 产品的问题,设计和验证电源原理图,排布印刷电路板,故障排查,并参与测试最终系统。
(采编:www.znzbw.cn)








